本站讯 2024年8月16日,辽宁省大连市中级法院悍然做出(2024)辽02民申190号民事裁定书,在再审理由十分充足的情况下,竟然驳回了资深媒体人李广军的再审申请!李广军看后,感到十分震惊、怒不可遏,他气愤的说:瓦房店法院偷偷摸摸搞出来一个判决书就足够令人感到震惊的了,没想到大连中院更加大胆,竟敢再次罔顾事实和证据,悍然驳回再审申请,公开为涉嫌大量制售假冒农资被农户们认为坑农害农的大连殿龙站队、背书,现在的法官胆子怎么就这么大呢?难道就不怕在殿龙公司被追究刑事责任后跟着一起进监狱吗?
帮人发稿子遭到大连殿龙公司暗中起诉
李广军(身份证名李广均,曾用名李广钧)是一位从事新闻采访、编辑30多年的资深媒体人,曾经在中国经营报、新华社吉林内参、关东周报等多家官方媒体工作,从事新闻采编工作以来,在人民日报、中国青年报、工人日报、半月谈杂志和吉林日报、城市晚报等中央和省级官方报刊上刊发过两千余篇新闻作品,其中有几十篇获得各类奖项,在国内新闻媒体界有一定的知名度和影响力。
据李广军介绍:2022年12月6日前后,因辽宁日报报业集团一位老记者所求,他在自己管理的网站上转发了今日头条、腾讯等媒体刊发的关于瓦房店樱桃树大面积死亡事件的报道。第三天,即12月8日,大连殿龙农资销售有限公司(简称:大连殿龙)即与他联系删贴,因稿件所涉证据确凿,而大连殿龙并没有提供有力证据而未能删除,他万万没有想到大连殿龙竟然暗中起诉他名誉侵权!2023年12月14日晚上,李突然从微信上看到一条消息,通知他微信零钱已被冻结,如有异议,可以与瓦房店市法院执行局联系,并留有联系电话。李左思右想了一整夜,也没有想起来与瓦房店法院有什么瓜葛。第二天上午,当他与瓦房店法院联系时,该院执行局一位周姓法官告诉他,你与大连殿龙有一个名誉权纠纷官司,我院做出的判决已经生效,判决你赔偿对方20万元名誉损失费和1万元律师费,现已进入执行阶段,并告诉他主审法官高兴利法官的电话。李当即与高法官联系,万万没有想到的是,这位高法官居然理直气壮。李问他为什么没有送达开庭通知和判决书?高兴利居然说:“我们找不到你,给你邮寄到户籍原籍又退回来了,我们是在《人民法院报》上公告送达的。”李质问高:我们网站有公开的联系方式,既然能从我管理的网站上找到所谓的侵权文章,不可能找不到联系方式,你们为什么不与我们联系,却在一般人都看不到的法院系统报纸上公告?而且大连殿龙也曾经联系过我们。况且,你们法院连我的银行卡都能查到,怎么可能找不到我的联系方式?你们这样做不是有意暗箱操作吗?没想到,这位高法官竟然说:“谁知道你用的是真名还是假名?”李彻底无语了,他干了大半辈子记者、编辑工作,如今头一次遇到这种事,对方能找到自己管理的网站,原告还曾联系他删帖,法院甚至连他的银行卡账号等个人秘密都能搞到,却竟然说找不到他的联系方式?!这不明摆着是在撒谎吗?
因为银行卡、微信、支付宝均被冻结,严重影响了工作和生活,李从12月15日以后,就不断的与法院联系。瓦房店法院执行局的法官们闻听此事后,也感到十分震惊,但是他们表示,我们的执行裁定是基于民事判决书做出的,我们同情你的遭遇,但不影响我们执行,要想撤销执行裁定,必须通过再审。
瓦房店法院的判决书令人感到细思极恐
经过多次联系后,瓦房店法院其他法官在2024年4月3日将高兴利法官的大作(辽宁省瓦房店市人民法院民事判决书【2023】辽0281民初261号)给李广军邮寄到了长春(有邮政单据和通话录音为证)。李广军不看则已,一看这个判决书,竟然大吃一惊。


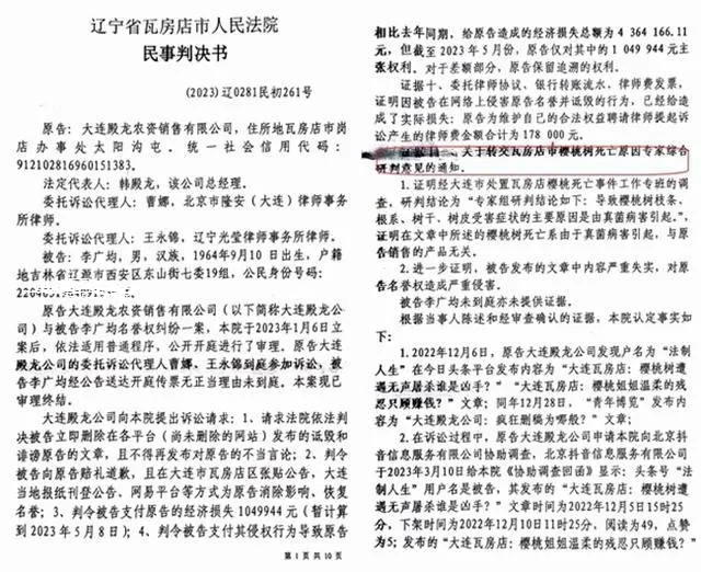
记者从李广军处看到了这份判决书后,不禁感到细思极控。判决书所称的名誉侵权稿子主要有:《大连瓦房店:樱桃树遭无声屠杀谁是凶手》、《大连瓦房店:“樱桃姐姐”温柔的残忍只顾赚钱?》、《大连殿龙公司:疯狂删稿为哪般?》、《大连瓦房店:樱桃事件考验公权力,是进是退?》。但是,这个判决书中并没有实质性的证据能够证明构成名誉侵权。其前面罗列的都是大连殿龙的一些业绩和做过的一些好事,而对于李转发稿子所依据的主要证据连提都没提。案涉文章的主要证据有:针对樱桃姐姐6#全能型涂干营养液的《分析报告》、鞍山绿洲林木果业技术鉴定有限公司出具的《技术鉴定意见书》和《信访事项处理意见书》等。
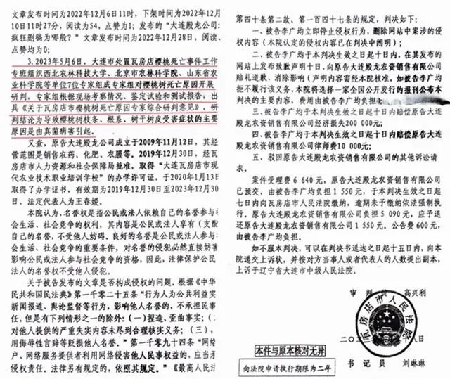
与此相反,令人感到不可思议的是,高兴利作为独审法官,却对没有任何机构盖章、没有任何专家签字承认的一张废纸十分认同。该判决书称:“2023年5月6日,大连市处置瓦房店樱桃死亡事件工作专班组织西北农林科技大学、北京市农林科学院、山东省农业科学院等单位7位专家组成专家组对樱桃树死亡原因开展研判,专家组根据现场考察情况、鉴定试验和测试报告,出具《关于瓦房店市樱桃树死亡原因专家综合研判意见》(简称《研判意见》),研判结论为导致樱桃树枝条、根系、树干树皮受害症状的主要原因是由真菌病害引起。”高并据此判决李广军构成名誉侵权。目前,这份《研判意见》早已在网上被骂的狗血喷头,在多家媒体的报道中均能看到,是一个没有任何机构盖章承认,也没有任何专家签字认账的废纸,被广大农户和律师们认为是假证、伪证,是大连市农业农村局为了袒护大连殿龙出具的遮羞布!目前,受害的广大农户还在不断的维权,不断的要求严惩大连市农业局相关官员。

李广军则认为:即使是我和原作者没有到庭,法官也不可能做出如此低劣的判决,因为我所转发的文章里引用了大量的由权威机构出具的证据,只要稍微有一点点常识的人,都不可能犯下如此低下的错误,做出这样卑劣的判决,只要看一下那几篇所谓侵权的稿子,就会做出正确的判决。《研判意见》只是大连市农业农村局应付农户的一张废纸,是不能作为证据使用的,该部门出具这样的东西,本身已经涉嫌违法,高兴利法官却胆敢拿这样的东西作为证据判案,简直荒唐至极!该法官之所以会做出这种令人不耻的判决,实在是令人费解。难道他不懂法吗?不可能,不懂法怎么当法官呢?难道他没文化?也不可能。那就只有一种可能,可能有利益输送,虽然我们目前还没有证据证明其受贿,但是,事出反常必有妖,相信只要有一点点智商的人都明白,在这个判决书背后究竟发生了什么。
李广军还认为,种种迹象表明,辽0281民初261号判决书是殿龙公司和高兴利法官刻意暗箱操作搞出来的缺席判决,因为他们不敢面对我们和大量证据,如果我们出庭,大量有效证据就会出现在法庭上,他们就没有办法下判决了。而他们搞出来这样一个判决书的目的,就是为了吓唬那些维权的农户,因为那些农户至今还在不断的在网上曝光殿龙公司!这种下三滥的手段,也只有像殿龙公司这样的企业才能使出来。
大连中院的裁定被指为涉嫌制售假农资的企业背书
在向瓦房店法院申请再审无果后,李又向大连中级法院提交了再审申请,该院立案后,于2024年6月20日开了一个简易庭,仅仅问询一下就匆匆结束,之后,法庭让李提交证据。李在之前提交大量证据的基础上,又在规定时间内提交了大量证据,主要有:
1,网络文章《关于樱桃树死亡,逐条驳斥大连农业农村局的谎话、空话》(今日头条、百度、腾讯等多家媒体发布),此文章至今并未删除,证明大连市农业农村局出具的《关于瓦房店市樱桃树死亡原因专家综合研判意见》是假证、伪证,不能自圆其说;所谓的央广网文章《打假人王海发帖质疑“上百亩樱桃树死亡”调查过程,大连官方回应》是在为坑农害弄的殿龙公司背书,涉嫌利益输送或有偿发布虚假新闻,原审判决采信证据错误;
2,网络文章《惊爆!无良专家与农业部门勾结,欺骗农民》(今日头条、百度、腾讯等多家媒体发布),证明大连市农业农村局出具的《关于瓦房店市樱桃树死亡原因专家综合研判意见》是假证、伪证,其逻辑严重混乱、无法自圆其说,原审判决采信证据错误;
3,职业打假人王海的爆料文章和视频,证明殿龙公司还有更多造假、售假的事实:
(1)微博爆料(至今未删)证明大连殿龙农资公司樱桃姐姐生产销售的《樱哥》大樱桃专用生根菌肥是假肥;
(2)职业打假人王海在快手平台上的视频爆料和征集线索视频,证明殿龙公司销售的多个肥料是假肥;

4,河北玖农生物肥料有限公司出具的证明,证明殿龙公司生产销售的樱桃姐姐1#微生物菌肥假冒其他厂家,是假冒产品;
5,大连殿龙公司删帖函,证明殿龙公司曾经联系李删帖,其有意不通知李,与法官合谋暗箱操作,炮制判决书。

令人匪夷所思的是,大连中院做出的(2024)辽02民申190号民事裁定书竟然再次罔顾案涉文章中依据的大量证据,甚至连提都没有提,就直接认定“在没有专业性结论的情况下,文章的表述内容缺乏事实依据,对殿龙农资公司名誉产生错误的认识和评价,并对其经营活动造成一定的影响,故李广均发布的案涉文章构成了对殿龙农资公司名誉权的侵害,也给殿龙农资公司造成一定的财产损失,李广均应承担相应的侵权法律责任。”

对此,李广军举出案涉文章依据的大量证据气愤的说:大连中院的裁定简直就是睁眼说瞎话,其认定案涉文章“没有专业性结论”、“缺乏事实依据”纯粹是胡说八道,是罔顾事实的枉法裁定。记者从案涉文章中看到,其陈述的事实有大量权威性的证据作为依据,有针对樱桃姐姐6#全能型涂干营养液的《分析报告》,鞍山绿洲林木果业技术鉴定有限公司出具的《技术鉴定意见书》和瓦房店市农业农村局出具的《信访事项处理意见书》等。这些权威机构均证明,大连殿龙的植保方案确有问题。其中,鞍山的《技术鉴定意见书》是迄今为止最具权威性的鉴定,该鉴定称:“纪小卫等栽植的樱桃树,栽培管理正常。樱桃树受害排除冻害、涝害、肥害、除草剂药害、杀虫杀螨剂药害、拉枝伤害、根系侵染性病害及土壤因素所致”;“受害樱桃树呈现出典型的铜离子药害症状,施用33%喹啉铜悬浮剂和23%松脂酸铜乳油是樱桃树受害的直接原因”;“所施用的33.5%喹啉铜悬浮剂和23%松脂酸铜乳油,均未在樱桃树上获得登记,属擅自扩大使用范围。”据悉,鞍山的《技术鉴定意见书》是迄今为止最具权威性的鉴定,至今没有任何机构做出更权威的鉴定意见能够否定,而大连中院的裁定硬是给案涉文章扣上了一个“没有专业性结论”、“缺乏事实依据”的大帽子,令人感到十分不解。这里要提请网友特别注意,这份裁定的审判长是刘如魁,审判员是董卫、胡俊杰。

李广军介绍说:其实案涉文章所写的问题只是大连殿龙公司问题的冰山一角,农户们通过一些自媒体在网上发布的大量文章给他提供了大量新的证据,其中一篇发表于2024年5月28日的题为《大开眼界!殿龙公司19款假劣农药农资汇总,大连农业部门如此包庇》的贴文称,殿龙公司制售的19款产品都是假劣农药农资!该文章称:“每款都有产品名、生产企业名、判定为假劣的内容或依据,证据扎实,全假,有真包换。”但这篇贴文已经被删除,目前只能看到一个开头。如果此事属实,殿龙公司则涉嫌重大刑事犯罪!据了解,殿龙公司的背后,有强大的保护伞,但是铁打的衙门流水的官,谁能保证保护伞永远不倒台、不调走呢?我相信,一旦保护伞倒台了或者调走了,殿龙公司立即就会被追究刑事责任,到那时,曾经助纣为孽的人都将受到严厉的惩罚!
记者看到大连中院的裁定居然还称送达合法,声称“经查,原审法院向再审申请人的户籍地进行送达不成后,采取了公告的方式进行送达,符合法律规定。在原审法院送达程序并无不当的情况下,再审申请人应自行承担未到庭应诉的不利后果。”对此,李广军举出殿龙公司联系他删帖的律师函等证据说:这简直就是在为基层法官的违法行为背书并使其合法化,在法庭上,我早已经提交过殿龙公司的删帖函等证据,证明他们曾经联系过自己,之所以采用公告送达,目的就是想偷偷摸摸的炮制出来一个既成的判决书,因为殿龙公司不敢面对大量对其不利的证据,更不敢让法官看到这些证据。而瓦房店法院和大连中院的法官却敢于冒着进监狱的风险,公开为其背书、站队,我方提供的大量证据连理都不理,甚至连提到不提,殿龙公司说什么都采信,哪怕是假证、伪证,都照单采信,如果没有背后的交易是绝对不可能的。他说,他已经与纪检、监察部门取得了联系,随着农户们的不断举报和媒体的不断曝光,相关部门必将严厉查处殿龙公司,该公司和其保护伞们不久必将纷纷倒下,这是可以期待的。对于此事,媒体将密切关注并将跟踪报道。(商报记者黎明 王涛)
相关文章:
罔顾事实证据采信假证判案,瓦房店法院高兴利是法盲还是贪?
资深媒体人转发文章帮农户维权竟遭瓦房店法院法官暗算?
大开眼界!殿龙公司19款假劣农药农资汇总,大连农业部门如此包庇
关于樱桃树死亡,逐条驳斥大连农业农村局的谎话、空话
惊爆!无良专家与农业部门勾结,欺骗农民

原文来自知乎:ttps://zhuanlan.zhihu.com/p/717273040











