本站讯 众所周知,公章在法律上的作用主要是确认文件的真实性和合法性,确保文件的法律效力。在民事法律活动中,判断一个民事活动是否成立和生效的一个重要审核标准就是审查是否盖有公章。根据《中华人民共和国民事诉讼法》第六十三条,没有盖公章的文件可以作为书证使用,但必须有其他证据进行印证。这些都是稍有一点法律常识都明白的。然而,在辽宁省瓦房店市法院,却出了一个叫做高兴利的法官,对正规机构出具的鉴定意见理都不理、提都不提,却公然采信一张没有任何机构盖章承认、没有任何人签字并早已经被上级法院否定了的所谓的研判意见定案!2024年9月12日,李广军和他的委托律师看到卷宗里的这一幕后,感到无比震惊!
瓦房店法院高兴利做出的判决书令人感到细思极恐
李广军(身份证名李广均,曾用名李广钧)是一位从事新闻采访、编辑30多年的资深媒体人。2022年12月6日前后,因辽宁日报报业集团一位老记者所求,他在自己管理的网站上转发了今日头条、腾讯等媒体刊发的关于瓦房店樱桃树大面积死亡事件的报道。第三天,即12月8日,大连殿龙农资销售有限公司(简称:大连殿龙)即与他联系删贴,因稿件所涉证据确凿,而大连殿龙并没有提供有力证据而未能删除,他万万没有想到大连殿龙竟然暗中起诉他名誉侵权!2023年12月14日晚上,李突然从微信上看到一条消息,通知他微信零钱已被冻结,如有异议,可以与瓦房店市法院执行局联系,并留有联系电话。第二天上午,当他与瓦房店法院联系时,该院执行局一位周姓法官告诉他,你与大连殿龙有一个名誉权纠纷官司,我院做出的判决已经生效,判决你赔偿对方20万元名誉损失费和1万元律师费。因为银行卡、微信、支付宝均被冻结,严重影响了工作和生活,李从12月15日以后,就不断的与法院联系。

经过多次联系后,瓦房店法院其他法官在2024年4月3日将高兴利法官的大作(辽宁省瓦房店市人民法院民事判决书【2023】辽0281民初261号)给李广军邮寄到了长春(有邮政单据和通话录音为证)。李广军不看则已,一看这个判决书,大吃一惊。
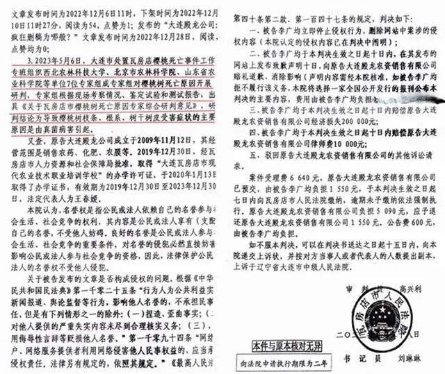
记者从李广军处看到了这份判决书后,不禁感到细思极控。判决书所称的名誉侵权稿子主要有:《大连瓦房店:樱桃树遭无声屠杀谁是凶手》、《大连瓦房店:“樱桃姐姐”温柔的残忍只顾赚钱?》、《大连殿龙公司:疯狂删稿为哪般?》、《大连瓦房店:樱桃事件考验公权力,是进是退?》。但是,判决书中并没有实质性的证据能够证明构成名誉侵权。其前面罗列的都是大连殿龙的一些所谓业绩和做过的一些好事,而对于李转发稿子所依据的主要证据连提都没提。案涉文章的主要证据有:针对樱桃姐姐6#全能型涂干营养液的《分析报告》、鞍山绿洲林木果业技术鉴定有限公司出具的《技术鉴定意见书》和《信访事项处理意见书》等。
与此相反,令人感到不可思议的是,高兴利作为独审法官,却对没有任何机构盖章、没有任何专家签字承认的一张废纸十分认同。该判决书称:“2023年5月6日,大连市处置瓦房店樱桃死亡事件工作专班组织西北农林科技大学、北京市农林科学院、山东省农业科学院等单位7位专家组成专家组对樱桃树死亡原因开展研判,专家组根据现场考察情况、鉴定试验和测试报告,出具了《关于瓦房店市樱桃树死亡原因专家综合研判意见》(简称《研判意见》),研判结论为导致樱桃树枝条、根系、树干树皮受害症状的主要原因是由真菌病害引起。”高并据此判决李广军构成名誉侵权。目前,这份《研判意见》早已在网上被骂的狗血喷头,在多家媒体的报道中均能看到,是一个没有任何机构盖章承认,也没有任何专家签字认账的废纸,被广大果农和律师们认为是假证、伪证,是大连市农业农村局为了袒护大连殿龙出具的遮羞布!目前,受害的广大果农还在不断的维权,不断的要求严惩大连市农业局相关官员。
李广军则认为:即使是我和原作者没有到庭,法官也不可能做出如此低劣的判决,因为我所转发的文章里引用了大量的由权威机构出具的证据,只要稍微有一点点常识的人,都不可能犯下如此低下的错误,做出这样卑劣的判决,只要看一下那几篇所谓侵权的文章,就会做出正确的判决。《研判意见》只是大连市农业农村局应付果农的一张废纸,是不能作为证据使用的,该部门出具这样的东西,本身已经涉嫌违法,高兴利法官却胆敢拿这样的东西作为证据判案,简直荒唐至极!
李广军认为,种种迹象表明,辽0281民初261号判决书是殿龙公司和高兴利法官刻意暗箱操作搞出来的缺席判决,因为他们不敢面对我们和大量证据,如果我们出庭,大量有效证据就会出现在法庭上,他们就没有办法下判决了。而他们搞出来这样一个判决书的目的,就是为了吓唬那些维权的果农,因为那些果农至今还在不断的在网上曝光殿龙公司!这种下三滥的手段,也只有像殿龙公司这样的企业才能使出来。
在向瓦房店法院申请再审无果后,李又向大连中级法院提交了再审申请,该院立案后,于6月20日开了一个简易庭,仅仅问询一下就匆匆结束,之后,便驳回了李广军的再审申请(关于此事,请看后续报道)。
卷宗锁定的铁证证明高兴利法官构成枉法裁判
为了弄清楚此案的真相,更便于向上级纪检、监察和检察机关举报高兴利法官和大连中院法官的违法犯罪行为,9月初,李广军特意聘请了辽宁省内一位著名律师作为诉讼代理,并于9月12日来到瓦房店法院调取卷宗。这卷宗一经调出,立即让李和他的律师看的目瞪口呆:

——卷宗证据证明高兴利公然采信早已经被上级法院否定的假证、伪证定案。正如辽0281民初261号判决书所显示的,高兴利判决李广军构成名誉侵权的主要依据就是《关于瓦房店市樱桃树死亡原因专家综合研判意见》(见卷宗2第121至123页),而这份所谓的研判意见,既没有研判人员的签字,更没有任何机构盖章,被律师和果农们普遍认定为假证、伪证。同时,这个研判意见早已经被瓦房店法院的上级法院的生效判决否定,认定其为无效证据,详见宫梁术与大连殿龙名誉侵权的二审判决书(辽宁省大连市中级人民法院【2023】辽02民终4403号民事判决书)。该判决书在第22页称:“被上诉人(既大连殿龙公司)提交证据《关于瓦房店市樱桃树死亡原因专家综合研判意见》,用于证明2023年5月12日,针对此次瓦房店樱桃树死亡事件,大连市处置瓦房店樱桃树死亡事件工作专班在经过专家综合研判意见后,作出研判结论为:导致樱桃树枝条、根系、树干树皮受害症状的主要原因是由真菌病害引起。”但是,该判决书在第23页针对殿龙公司提交的这份所谓的证据做出的评判却是:“针对被上诉人所提交的证据,因该份证据上无出具单位的印章,本院对该份证据的真实性无法确认,不予采信。”令人感到匪夷所思的是,【2023】辽02民终4403号民事判决书是在2023年7月18日做出的,并且是生效判决。时隔仅仅两个月多的2023年9月28日,高兴利法官居然再次搬出来这份假证,并据此定案,认定李广军构成名誉侵权!其是何等胆大包天!?


——案涉文章所依据的大量证据至今未能被否定,足以证明这些文章证据确凿。李广军所转发文章的主要证据有:针对樱桃姐姐6#全能型涂干营养液的《分析报告》、鞍山绿洲林木果业技术鉴定有限公司出具的《技术鉴定意见书》和《信访事项处理意见书》等。这些权威机构均证明,大连殿龙的植保方案确有问题。其中,鞍山的《技术鉴定意见书》是迄今为止最具权威性的鉴定,该鉴定称:“纪小卫等栽植的樱桃树,栽培管理正常。樱桃树受害排除冻害、涝害、肥害、除草剂药害、杀虫杀螨剂药害、拉枝伤害、根系侵染性病害及土壤因素所致”;“受害樱桃树呈现出典型的铜离子药害症状,施用33%喹啉铜悬浮剂和23%松脂酸铜乳油是樱桃树受害的直接原因”;“所施用的33.5%喹啉铜悬浮剂和23%松脂酸铜乳油,均未在樱桃树上获得登记,属擅自扩大使用范围。”据悉,大连殿龙虽然在法庭上称对这份鉴定意见不予认可,却并未申请重新鉴定(其实是不敢申请重新鉴定)。这样,鞍山的《技术鉴定意见书》就成为迄今为止最具权威性的鉴定,至今没有任何机构做出更权威的鉴定意见能够否定。而大连中院的驳回再审裁定硬是给案涉文章扣上了一个“没有专业性结论”、“缺乏事实依据”的大帽子,令人感到十分不解,是典型的枉法裁判!
——卷宗证据显示案涉文章发表于2022年12月6日左右,而所谓的研判意见出具时间为 2023年5月23日。稍微懂一点常识的人都知道,新闻是具有时效性的,即使是这个研判意见能作为证据使用,也不能证明案涉文章失实或存在侵权行为,因为案涉文章只能依据当时的证据。同时,这个所谓的研判意见没有任何专家签名,更没有任何机构盖章,只是意见而非鉴定结论,其证明力是不能与权威机构出具的鉴定意见书抗衡的。


——卷宗证据证明瓦房店法院未尽到送达义务,法官和殿龙公司有意制造缺席判决的即成事实。卷宗材料显示,法院曾经向李广军原来的居住地邮寄过材料,但因李早已搬迁无人接收被退回。殿龙公司还曾通过法院开具的调查令,调查李广军运营的今日头条号“法治人生”的注册人信息,并得知了李的个人信息和该头条号绑定的电话号码,但因遭到殿龙公司的投诉,该头条号已被封号。令人百思不得其解的是,就在案涉文章发表后的第三天,即2022年12月8日,殿龙公司即打电话与李广军联系删帖,李告知删帖必须发公函,将证明材料发到网站的邮箱里。殿龙公司将删帖函发到李提供的网站工作邮箱里后,李广军认真查看以后,认为没有证据证明案涉文章存在失实问题,同时又联系提供文章的作者,该作者又联系果农们,提供了更多的证据,证明文章没有失实问题,因此没有删除案涉文章。李广军至今仍然保存着殿龙公司的删帖函,其中包括殿龙公司的告知函,樱桃姐姐曲春媛的告知函,曲春媛的身份证正反面,曲春媛手举其身份证的照片和律师函等。这些证据充分证明殿龙公司曾经联系过李广军,其能够联系到李。而卷宗里一份殿龙公司提供给法院的证据,则更加清楚的证明,殿龙公司不仅掌握李的联系方式,而且还提供给了法院。正卷2第79页至82页显示,殿龙公司通过“联合信任时间截服务中心”取得的《可信时间截认证证书》截取了李广军所管理的网站之一“经济与法新闻周刊”的头部和尾部,而就在其截取的这个网站的尾部,就有李广军的一个重要的联系方式QQ号。点开李所管理网站上的“联系我们”,还有更多的联系方式!这个QQ号李广军至今仍在使用,并且是24小时在线!殿龙公司明明联系过李,并且已经将带有李广军QQ号码的证据提供给了法官,法官却说联系不到被告人,这不就是不想联系到被告,刻意制造缺席判决的即成事实吗?!
因此,李广军认为:这位高大法官明显是在装傻,目的就是配合殿龙公司制造缺席判决,因为殿龙不敢面对我们手中的大量对其不利的证据!本案从2023年1月6日立案,到做出判决,时间跨度达到九个月之久!而且做出判决后又公告了一段时间,在如此长时间内,殿龙公司明明能联系到被告,法官也对被告所管理网站上的联系方式视而不见。这不是明显的刻意制造缺席判决又是何意?!
——李广军和他的律师还认为,卷宗锁定的案涉文章只是客观陈述了事实和鉴定意见,对争议的事实,并没有从文章的角度给出结论性语言,更没有对大连殿龙进行诋毁、诬陷,根据《中华人民共和国民法典》第1025条规定,不构成名誉侵权。
大量新证据证明大连殿龙公司制售多种假农资
令人感到不可思议的是,在打这场名誉权官司之前,作为一名在业界知名度很高的老记者和前官媒记者,李广军此前并不太了解樱桃树死亡事件,他只是帮人转发稿件。也许是老天看他扳倒过很多官员,特意安排他来帮助果农们,竟然阴错阳差的介入到这场官司中来拔不出来。自从得知自己被殿龙公司偷偷摸摸的起诉并被法官偷偷摸摸的判决后,他就开始与果农们联系,认真调查此事,收集到大量能够证明殿龙公司曾经大量制售假农资的证据,主要有:
1,职业打假人王海的爆料文章和视频,证明殿龙公司还有更多造假、售假的事实。其中的王海微博爆料(至今未删)证明大连殿龙农资公司樱桃姐姐生产销售的《樱哥》大樱桃专用生根菌肥是假肥;王海在快手平台上的视频爆料和征集线索视频,证明殿龙公司销售的多个肥料是假肥;
2,河北玖农生物肥料有限公司出具的证明,证明殿龙公司生产销售的樱桃姐姐1#微生物菌肥假冒其他厂家,是假冒产品;
3,石家庄市藁城区市场监督局对陈涛举报信的回复,证明殿龙公司生产销售的樱桃姐姐1#微生物菌肥假冒其他厂家,是假冒产品;
4,农业农村部微生物肥料和食用菌菌种质量监督检验测试中心检验结果报告书,证明殿龙公司产品不合格;
5,国家农药质量检验检测中心(沈阳)检测报告,证明殿龙公司产品存在质量问题。

他还从天眼查网站上看到这样一篇文章《大开眼界!殿龙公司19款假劣农药农资汇总,大连农业部门如此包庇》,该文称殿龙公司的假劣农资达到19种之多,但这篇文章目前只能在天眼查网站上看到一个开头,其余部分已经被删除!另外,题为《大连农业部门联合无良专家蒙骗农民,难以置信!》、《大连假劣农药农资案,果农2年漫长的维权路,比长征还难》等的多篇文章则披露了更多令人震惊的内幕。
另据宫梁术名誉侵权案的二审判决书,殿龙公司因为制售假冒伪劣产品,曾经多次受到农业部门的处罚(详见【2023】辽02民终4403号民事判决书)。该判决书记载:宫梁术在法庭上提供证据称:早在2016年4月19日,被上诉人(即大连殿龙公司)因擅自修改标签内容和销售未取得登记证的肥料产品的行为被大连市农村经济委员会以违反《肥料登记管理办法》的规定为由两次进行处罚,其名誉在此时已经贬损,殿龙公司在此时已经被相关部门认定为存在坑农害农行为。2023年2月21日,被上诉人再次因为违反《肥料登记管理办法》第二十二条销售擅自修改标签内容被瓦房店市农业农村局警告并处罚款20000元。
以上的大量证据有力的证明大连殿龙的农资产品确实存在诸多问题,李广军帮人转发的案涉文章只是如实陈述客观事实,不存在网络名誉权侵权问题。
尽管案涉文章依据的大量证据足够权威,大连殿龙公司制售假冒伪劣农资的事实铁证如山,但瓦房店法院高兴利法官还是判李广军名誉侵权,而且瓦房店和大连两级法院明知有错却至今拒不纠错。在深入瓦房店调查期间,记者了解到大量内幕信息,从中得知,这个殿龙公司很不简单,其背后有着强大的保护伞!“在大连,法院就是人家殿龙公司开的,不管谁和韩殿龙、樱桃姐姐打官司,人家肯定都会赢!”当地果农们如是说。
媒体从即日起,将把调查到的真相不断披露到网上。请网友们不断关注我们。我们坚信,正义可以迟到,但绝不会缺席!(记者凌涛 杨军)
部分相关文章:
对大连市樱桃树死亡事件工作专班、研判意见造假、错判的分析
大连殿龙公司被爆大量制售假农资,两级法院公开为其站队?
罔顾事实证据采信假证判案,瓦房店法院高兴利是法盲还是贪
大开眼界!殿龙公司19款假劣农药农资汇总,大连农业部门如此包庇
大连假劣农药农资案,农户2年漫长的维权路,比长征还难
大连假劣农药农资案两年来为什么纹丝不动?
大连农业部门联合无良专家蒙骗农民,真的难以置信!
大连市多位农户遭遇假农药 损失惨重 投诉无门
罔顾事实证据采信“假证”判案,瓦房店法院高兴利公然蔑视法律?
知名打假人王海喊话大连公安局:大连假劣农药农资案,涉刑事犯罪
关于樱桃树死亡,逐条驳斥大连 农业农村局的谎话、瞎话、空话











